SIM卡槽平面度及缺面检测

方案提要,检测拍摄范围内产品内部和铁壳四周焊角平坦度(通过与玻璃的高度差表示) 检测拍摄范围内托卡角平坦度(通过与玻璃的高度差表示) 检测DP脚正位度(通过DP脚根部平台检测) 检测拍摄范围内零件漏装

客户需求分析



检测内容

1  条目

检测拍摄范围内产品内部和铁壳四周焊角平坦度(通过与玻璃的高度差表示)

检测拍摄范围内托卡角平坦度(通过与玻璃的高度差表示)
检测DP脚正位度(通过DP脚根部平台检测)

检测拍摄范围内零件漏装


2  节拍:小于1秒

3  精度:重复性0.01mm以内,相关性0.015mm以内

4  其他:

各测试条目单独设定检测阈值
可记录测试结果



解决方案



1  概述

三维检测模组与载物台连接在一起
零件被放置在一块透明玻璃上,从零件下部向零件的下表面进行三维拍摄
连接三维检测头的电脑能够通过PLC收到触发信号后快速进行三维扫描和尺寸计算/判断,然后再通过PLC发出判断结果到整个自动化系统的PLC
整个自动化系统的PLC根据模块判断结果,剔除NG品


2  模块机械结构



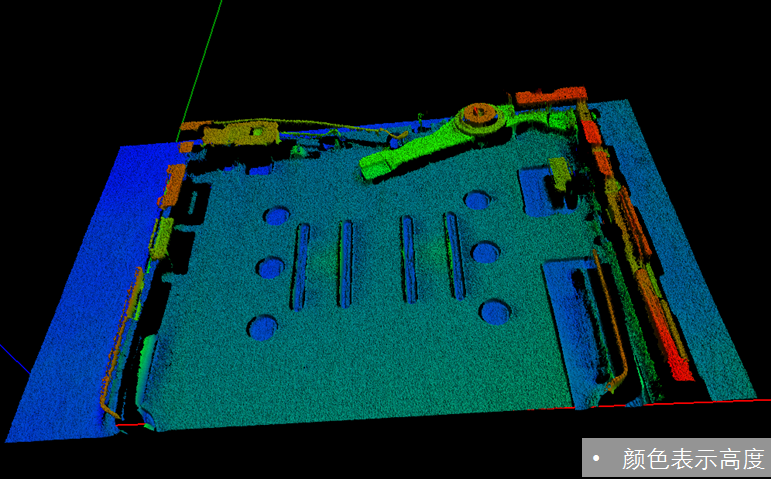
3  测量三维结果

角度一

角度二


角度三


说明:紫色方框为参考基准面,白色方框为测量面。测量结果为测量面到基准面的距离



SIM卡托三维检测案例


技术特点:

在400-600ms内完成SIM卡托的三维拍摄;
自主核心算法及软件,可实现产品的在线三维检测及数据的自动判断;
SIM卡托检测点涵盖了高度,长度,平面度,缺件检测等20多个检测点,重复精度达到0.01mm以内。